道道网讯 2022年5月5日起
仅销售预包装食品(含保健食品、
特殊医学用途配方食品、婴幼儿配方乳粉、
其他婴幼儿配方食品)的经营者
无需再申请办理食品经营许可证
只需要办理备案登记
即可开展预包装食品经营活动
仅仅只需几分钟时间
就可完成办理
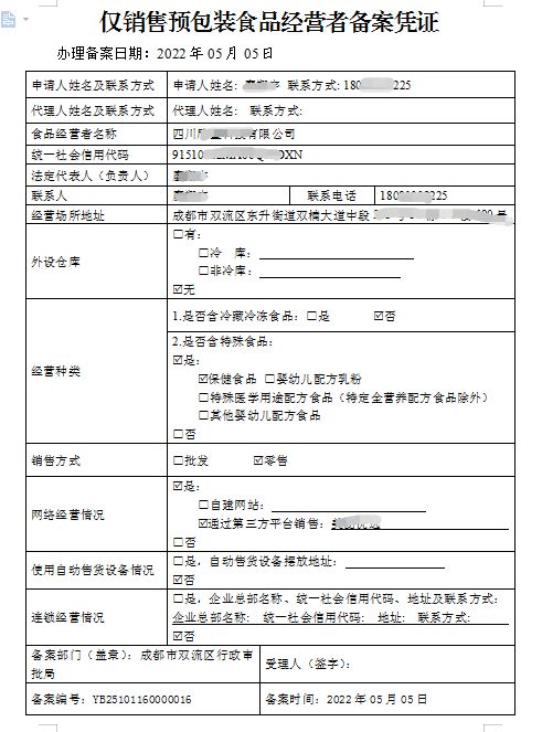
一张表解决问题
5月5日上午,某贸易公司负责人廖先生前往区行政审批局政务服务大厅办理《食品经营许可证》,大厅里,廖先生拿着各类办理《食品经营许可证》的证件,显得有些慌忙。
在得知他的需求后,工作人员将他带到了一站式服务点,身份核对、采集信息......仅仅几分钟时间,仅销售预包装食品经营者备案信息采集表就发到了廖先生手中。

“已经办理完毕,可以开展相关经营活动了。”听到工作人员的话,廖先生十分吃惊:"没想到这么快,之前都听别人说办许可证要花很长时间,没想到现在一张表就解决问题,真是越来越简单,越来越便民!”
随着采集表发放到廖先生手中,这就意味着经营者自主完成了双流区首例仅销售预包装食品备案登记。
如果你嫌去窗口办理麻烦
还可以登录
成都市市场监督管理局政务服务网厅
自主办理备案登记