道道网讯 2022年3月30日,为贯彻落实《化妆品监督管理条例》《化妆品生产经营监督管理办法》《化妆品生产质量管理规范》,国家药监局组织发布《化妆品生产质量管理规范检查要点及判定原则(征求意见稿)》(以下简称《征求意见稿》),征求意见为2022年3月30日—4月20日。

其中,值得注意的是,《征求意见稿》中首次对委托方提出要求,且文件中明确给出了化妆品生产质量管理规范检查要点(委托生产版)和(实际生产版),由此,就自动划分成了实际生产版和委托生产版两个版本的化妆品生产质量管理规范检查要点。
以往,化妆品生产许可检查中并没有对委托方有所要求,但此《征求意见稿》中首次对委托方提出具体要求,可见,相关部门对化妆品生产质量安全的要求愈加严苛。
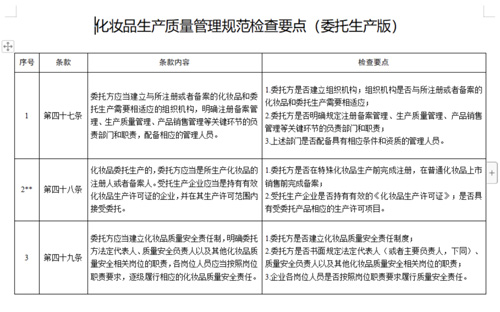
对于委托方来说,《征求意见稿》中表明,委托方要像受托方一样,建立化妆品质量安全责任制,委托方也要设有质量安全负责人、质量管理部门负责人,委托方更要设立生产部门负责人。
除此之外,委托方应当建立受托生产企业遴选标准,在委托生产前,对受托生产企业资质进行审核,考察评估其生产质量管理体系运行状况和生产能力,确保受托生产企业取得相应的化妆品生产许可且具备相应的产品生产能力。

质量安全负责人第一次出现是在2021年1月1日施行的新修订后《化妆品监督管理条例》中,《条例》结合监管实际指出由化妆品注册人、备案人承担产品质量安全管理和产品放行职责的主体责任,以保证产品质量安全的持续稳定。
值得欣慰的是,化妆品生产质量管理规范检查要点(委托生产版)中并未对质量安全负责人的学历提出要求,但是明确:“质量安全负责人要熟悉相关法律法规、强制性国家标准、技术规范,并具有5年以上化妆品生产或者质量管理经验。”并且质量安全负责人应当独立履行职责,不受企业其他人员的干扰。
并强调质量安全负责人、质量管理部门负责人不得兼任生产部门负责人。
其中,对委托方的要求还包括:“委托方要按照制度执行对受托生产企业生产活动的监督,确保受托生产企业按照法定要求进行生产;尤其是生产眼部护肤类化妆品、儿童护肤类化妆品、牙膏的,是否确保受托生产企业具备相应生产条件;是否形成监督记录。”
《化妆品生产质量管理规范》中也曾将儿童化妆品、眼部用化妆品、牙膏等作为重点产品,对产品质量的合规性提出了严格要求。
目前,化妆品生产质量管理规范检查要点(委托生产版)中对委托方提出的要求,国内大部分委托方还做不到,所以《征求意见稿》的发布,对于委托方和品牌来说都是一个全新的挑战。

而对于生产企业来说,化妆品生产质量管理规范检查要点(实际生产版)更是要求生产企业设立质量安全负责人和质量管理部门负责人,但是跟以往要求比起来,《征求意见稿》整体对生产企业来说影响较小。
业内有人称:《征求意见稿》是对“105条(《化妆品生产许可检查要点》)的更新。”
2020年9月27日,为贯彻落实《化妆品监督管理条例》,国家药品监督管理局组织起草了《化妆品生产质量管理规范(征求意见稿)》。
2022年1月7日,国家药监局根据《化妆品监督管理条例》《化妆品生产经营监督管理办法》等法规、规章,发布了《化妆品生产质量管理规范》,并于2022年7月1日起施行。
《化妆品监督管理条例》实施以来,相关配套法律法规接二连三的发布,对于化妆品企业来说,行业监管在加强,从研发、备案、原材料、生产、销售等等,新规之下,监管全面收紧。
近10年,我国化妆品企业新增数量逐年增加。有数据显示,2020年中国化妆品市场的市场规模为3958亿元。预计2021年中国化妆品市场规模预计可达到4781亿元。
中国的化妆品市场是全世界最大的新兴市场,但目前,我国仍停留在全球化妆品消费大国而非强国,化妆品市场仍存在较大的发展空间,“美丽事业”大有所为,化妆品行业正面临着前所未有的大变局,但其核心是为推动化妆品行业规范发展,营造严格有序的市场秩序,提供更多机遇。